「三鐵三路」向公眾諮詢 港深西部鐵路成灣區珠江東岸交通樞紐

「三鐵三路」定初步研究方案 料明年第四季構建發展藍圖

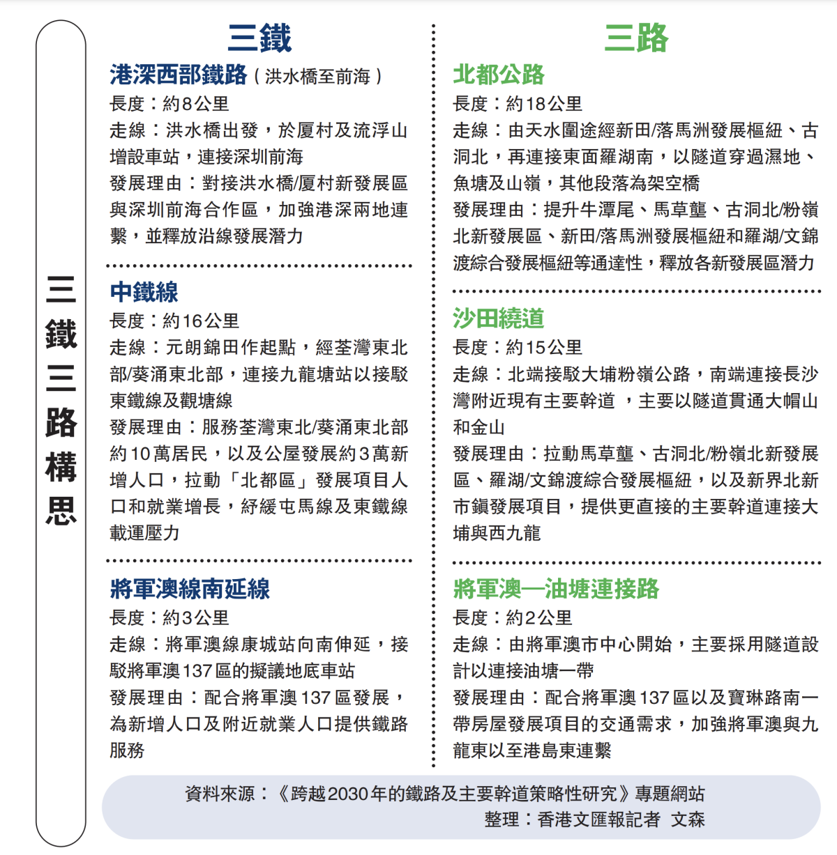
新一份施政報告提出「三鐵三路」的六大交通基建項目,運輸及物流局聯同路政署和運輸署,於12月2日開始就「三鐵三路」的初步研究方案進行公眾諮詢至明年3月底。擬建的「三鐵」中,以元朗錦田為總站,接駁東鐵線及觀塘線的中鐵線旨在拉動「北部都會區」大型發展項目人口及就業增長;長約8公里的港深西部鐵路(洪水橋至前海)則由洪水橋連接深圳前海以加強港深兩地聯繫並聯合成為大灣區珠江東岸交通走廊的策略性樞紐。運輸及物流局局長林世雄表示,會在充分考慮議員及市民意見後,預期明年第四季構建未來主要運輸基建發展藍圖,包括上述鐵路和道路的確切走線、初步推展時間表等,並適時推展相關運輸基建項目。

特區政府昨日向立法會提交《跨越2030年的鐵路及主要幹道策略性研究》文件,初步研究興建「三鐵三路」。林世雄於立法會鐵路事宜小組委員會會議上簡介有關走線概念時表示,特區政府期望透過推動運輸基建項目,以釋放主要運輸基建沿線周邊地區發展潛力,並配合長遠發展帶來的運輸和物流需求,同時加強與大灣區其他城市跨界融合,亦針對交通瓶頸完善運輸網絡、增加市民出行選擇和縮短行程時間。

中鐵線拉動「北都區」人口就業增長

在擬建的「三鐵」中,中鐵線長約16公里,以元朗錦田為總站,接駁東鐵線及觀塘線,並在荃灣東北/葵涌東北設車站,服務梨木樹邨和石蔭邨等區居民,能拉動「北部都會區」大型發展項目人口及就業增長,並分流部分屯馬線乘客和東鐵線乘客。

長約8公里的港深西部鐵路(洪水橋至前海)則由洪水橋連接深圳前海,旨在加強港深兩地聯繫並聯合成為大灣區珠江東岸交通走廊的策略性樞紐。

全長約3公里的將軍澳線南延線,則配合政府發展將軍澳第137區計劃,該區將提供約5萬個房屋單位,預計容納約13.5萬人,延線由將軍澳線康城站向南伸延, 接駁第137區擬議地底車站,方便該區市民及附近就業人口使用現有鐵路網絡。

「三路」中長約18公里的北都公路,會由天水圍經新田/落馬洲發展樞紐、古洞北再連接羅湖南,貫通新界東西,加強各新發展區聯繫和釋放發展潛力。長約15公里的沙田繞道,南北兩端分別連接長沙灣附近現有主要幹道,以及接駁大埔粉嶺公路,疏導現有南北走向主要幹道交通壓力。長約2公里的將軍澳—油塘連接路,亦是配合將軍澳137區及寶琳路南一帶房屋發展項目的交通需求,主要採用隧道連接將軍澳市中心與油塘一帶。

議員憂逼爆九龍塘站

會上,多名議員關注中鐵線連接九龍塘站問題。「實政圓桌」田北辰指,「北部都會區」將新增33萬人口,若接駁九龍塘站,會令東鐵線「逼爆」,乘客難以上車。新民黨議員李梓敬亦指九龍塘站幾近飽和,亦認為應連接荃灣線甚至東涌線,分流東鐵線乘客。路政署署長陳派明回應指出,大圍已有30%乘客轉乘屯馬線到九龍東,九龍塘以南的載客量已減少。

將軍澳—油塘隧道及將軍澳線南延線亦在會上掀起爭議。民建聯議員李世榮指,將油隧道與本月11日通車的將軍澳—藍田隧道功能重疊。工聯會議員鄧家彪亦指地區居民並沒有爭取多建一條將油隧道,反建議興建將軍澳—小西灣隧道,以連接將軍澳第137區和小西灣。

李世榮又質疑發展將軍澳南延線需要填海,會對附近居民帶來影響。議員林素蔚亦指接獲逾萬名將軍澳居民反對填海工程,建議用陸路及高架橋把將軍澳南延線康城站連接至第137區。

路政署署長陳派明回應表示,曾研究將軍澳接駁小西灣過海隧道的可行性,但認為效益不大,接駁港島主要公路亦有困難。至於延線的「填海」,只因康城站延伸至第137區,要經海底做海底隧道,故要在海邊建設保護設施。政府在諮詢過程中會考慮輕軌或捷運等方案。

(來源:香港文匯報 記者文森報道)

收藏收藏
取消收藏取消收藏

「三鐵三路」向公眾諮詢 港深西部鐵路成灣區珠江東岸交通樞紐

收藏收藏
取消收藏取消收藏