南丫海難|政府尊重死因庭裁決 促海事處跟進調查委員會及專家建議

【點新聞報道】死因裁判法庭今日(22日)完成宣讀2012年南丫島附近撞船事故罹難者死因裁決。政府發言人表示尊重死因庭裁決,並會仔細研究和認真跟進判辭,同時向死者家屬致以最深切的慰問。事故發生以來,政府對事故進行了兩項調查,包括由根據《調查委員會條例》成立的事故調查委員會所作的調查和由前運輸及房屋局領導進行的內部調查,以及接納了各項調查的專家報告。

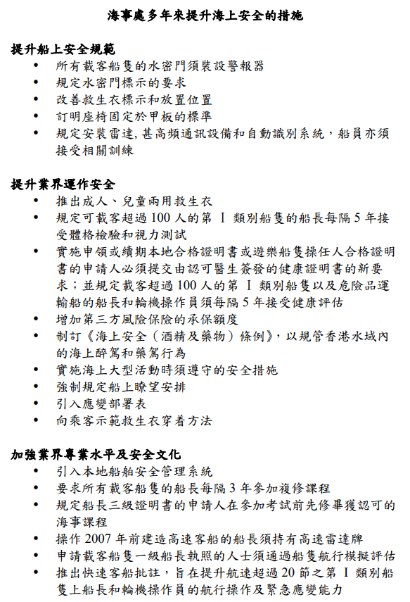
政府發言人表示,局方一直督促海事處努力跟進調查委員會及專家提出的建議,並採取系統性方針,全面落實5大類措施,以加強保障海上安全,避免類似事故發生,包括提升船上安全規範、提升圖則審批和驗船水平、提升業界運作安全、加強業界專業水平及安全文化、以及系統性改革海事處管理及監管制度。

至於涉事海事處職員的責任,政府發言人表示,前運輸及房屋局已於2014年4月把內部調查報告(運房局報告)轉交公務員事務局跟進,而公務員事務局已按前運房局報告的建議和律政司的相關法律意見,根據紀律程序採取行動並完成跟進相關個案。另有兩名涉事海事處職員刑事罪名成立,被判入獄。

針對死因裁判官給予海事處的四項建議,海事處一直加強與業界溝通,並已實施本地安全管理系統,以主動風險管理的方針,加強與業界就海上安全相關事宜上的溝通;海事處亦正積極籌備在目前驗船制度下,要求船東在驗船前確定船舶沒有作未獲允許的改裝,此外,政府會檢視本地船隻海員的工作環境及情況,並會充分諮詢相關持份者的意見;關於向業界發放死因裁判官給予財利船廠的建議資訊,海事處亦將認真研究跟進,及就此與其他船廠聯繫。

相關閱讀:

南丫海難|港燈:仔細審視死因研訊判辭 評估提升安全及管理水平空間

南丫海難|死因庭:「南丫四號」無裝水密門非疏忽 海事處系統存缺陷

南丫海難|死因庭裁定39名遇難者「非法被殺」

收藏收藏
取消收藏取消收藏

南丫海難|政府尊重死因庭裁決 促海事處跟進調查委員會及專家建議

收藏收藏
取消收藏取消收藏