財政預算案本周三上午11時發表 陳茂波下午3時見記者

【點新聞報道】立法會將於2月25日(星期三)上午11時在立法會綜合大樓會議廳舉行會議。《2026年撥款條例草案》將於會議上作首讀及二讀。財政司司長陳茂波在動議二讀時,會簡介2026/27財政年度政府財政預算案,而有關的二讀辯論將會中止待續。

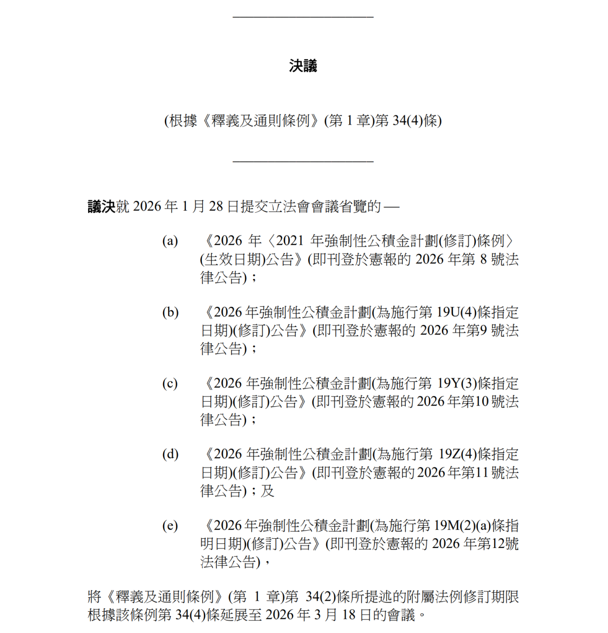
議員議案方面,鄧家彪將根據《釋義及通則條例》第34(4)條動議一項延展附屬法例修訂期限的擬議決議案,決議案內容如下:

陳茂波發表新一份財政預算案之後,當日下午3時,會在政府總部地下演講廳舉行記者會。

在會議上,議員亦會就不同政策範疇向政府提出22項質詢,全部要求政府當局作書面答覆。

公眾人士可透過立法會網頁索取上述會議的議程,亦可透過立法會網頁的「網上廣播」系統,即場收看或收聽會議;如欲親臨立法會綜合大樓旁聽會議,請於辦公時間內致電3919 3399預留座位。

相關報道:

財政預算案|新一份預算案紫色封面 寓意本港經濟內生動力不斷增強

財政預算案下周發表 林世豪籲全面撤銷烈酒稅

收藏收藏
取消收藏取消收藏

財政預算案本周三上午11時發表 陳茂波下午3時見記者

收藏收藏
取消收藏取消收藏