霍啟剛首公開個人財產!持海內外35間物業 網友:全球包租公

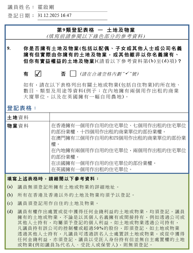
【點新聞報道】第八屆立法會議員利益申報陸續出爐,截至今日(12日)上午,90名議員的申報表已上載至立法會網頁。根據財產申報細節顯示,不少議員在內地和海外都持有物業,當中體育、演藝、文化及出版界霍啟剛申報持有35個物業為最多,當中7個物業為自用,其餘28個用於出租;相關物業遍布香港、澳門、內地、法國同英國,其中香港物業有22個、內地有4個、澳門有7個(含4個商業單位)。

翻查霍啟剛在上屆提交的申報表,他於2022年提到在香港、內地、法國同英國有物業,但未提及數量。其後霍啟剛在2025年7月申報在港島有4個物業,九龍有10個。而霍啟剛此次主動公開名下物業,讓不少網友一度笑稱他是「全球包租公」。

25名議員內地置業 新任議員12個申報有物業

在第八屆立法會議員中,25名議員在內地擁有物業,12名議員的物業還遍布全球多地。以科技創新界議員邱達根為例,他在英國、日本、上海、佛山、港島和新界均擁有物業。民建聯的陳仲尼不僅在香港擁有住宅、商用單位和工業大廈,還在加拿大、英國和越南購置了住宅物業。

選舉委員會界別方面,議員謝偉俊也擁有16處物業;李浩然列出在內地擁有一幅出租土地、5個出租住宅物業,以及在香港擁有1個自住住宅物業。另外,梁子穎報稱有一個九龍區的出租住宅物業,和3個新界區的出租私家車車位,而何敬康則擁有一幅沒有用途的新界農地。

新任議員方面,暫時有12個申報有物業,當中選委會界黃錦良在內地有物業,選委會界洪錦鉉有工業物業出租及有自住物業,其餘10人在香港有住宅物業。當中,旅遊界立法會議員江旻憓在新界擁有一處住宅物業用於出租。

此外,立法會主席李慧琼申報擁有2個住宅物業,均位於九龍城區,一個自住,一個出租。

多名議員持公司股份 吳傑莊涉37間為最多

不少議員都有填寫為受薪董事或受薪僱傭的職位,法律界陳曉峰申報是5間公司的非執董。在公司持股方面,選委會界別的吳傑莊報稱持有最多公司的股份,涉及共37間公司或團體,同樣是選委會界別的林琳及醫療衞生界林哲玄就分別持有8間及7間公司的股份。

在持有公司數量方面,多名議員均有所涉獵。其中,鄉議局功能組別議員劉業強以持有105間公司的股份實益權益脫穎而出,緊隨其後的是持有44間公司股份實益權益的吳傑莊,以及擁有41間公司的黃英豪。

在選舉捐贈方面,有31人報稱有接收選舉捐贈,當中包括獲所屬政黨捐贈,但全部人均沒有填寫獲捐贈的金額,而金融界陳振英及選委會界別的簡慧敏獲中國銀行(香港)的選舉捐贈;勞工界林偉江報稱獲工會的發展基金捐贈。

根據立法會《議事規則》第83條,議員要在每屆任期舉行首次會議當日前向立法會秘書提供個人利益申報。立法會主席李慧琼表示,相信議員會認真、按照要求盡快申報一切需要申報的事,會向秘書處了解議員提交情況。

收藏收藏
取消收藏取消收藏

霍啟剛首公開個人財產!持海內外35間物業 網友:全球包租公

收藏收藏
取消收藏取消收藏