(有片)向華強罕有露面狠批破產謠言 向太揭造謠者為國安通緝犯

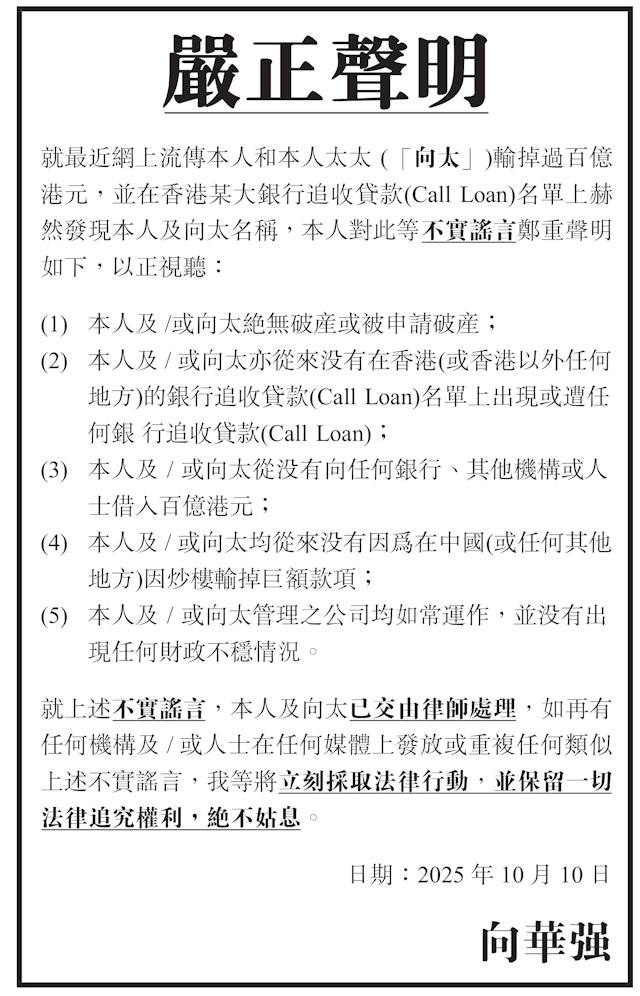
【點新聞報道】中國星集團主席向華強(向生)今日(10日)公開發布一份「嚴正聲明」,就近日網上流傳他與太太陳嵐(向太)輸掉過百億港元,並在香港某大銀行追收貸款名單上赫然發現他與向太名稱。向華強表明對此等不實謠言並作出鄭重聲明,以正視聽,而今午向華強與太太陳嵐會見傳媒作出澄清。

對於近日網上的流傳,向華強直指事件涉及YouTube頻道「升旗易得道」蔡明達,寫他破產寫得「似層層」,更指他欠銀行百多億被銀行call loan。向太即追查此人,發現他原來是香港國安法下被通緝的人,現身處英國,在未經查證事實便胡亂編造他欠債,「實在離譜」。

中國星集團主席向華強(向生) 與太太陳嵐(向太)。(香港文匯報記者北山彥攝)

向太表示中國星是上市公司,資產均要向外公布可供查證,根本沒有被銀行call loan,但對方卻在亂作,稱這樣胡亂編造很不公平。向生表示幸好自己上市公司「生性」,股價仍不錯,但也實在忍無可忍要發聲明,並已向該造謠者循法律途徑提出控告,向生並批評YouTube在未經查證也能讓不實的報道播出。

向生自言已年屆78歲,屬退休年齡,看到太太朝帶貨直播新行業發展,第一次便紅起來,令他也想轉型向多方面發展,他笑說:「不過我是跟單,本準備退休,見太太做得不錯,大家也叫我做埋我都話諗吓先,經過今次我真要考慮!」雖然目前經濟環境一般,向生指的確會有人身家縮水,但自己不一定受影響,問到朋友或生意拍檔會否問起這傳聞?向生說:「就是有才會澄清,大家都好驚,我正和澳門拍檔辦醫院做瑞士幹細胞的先進醫療,當然真正是未受影響,但都要出來澄清。」

中國星集團主席向華強(向生) 與太太陳嵐(向太)。(香港文匯報記者北山彥攝)

他又指向太之前跌斷腳推着輪椅仍參加綜藝節目《一路繁花》好勤力,向太直言:「我要守承諾,因我是牽頭的,我應承才找贊助商和其他明星,雖然我斷了腳不去也不用賠錢,但都不想影響到人,面對全部00後我不覺老想學新嘢,只好繼續爬百幾級樓梯爬到腳震,不過局住行又好快好番,遵守承諾也有好處。」

中國星集團主席向華強(向生) 與太太陳嵐(向太)。(香港文匯報記者北山彥攝)

問向生會否自己開個綜藝節目復出與向太一起演出?向生表示之前客串過爾冬陞的綜藝《無限超越班》,但電影應該不會拍,上節目暢談數十年來成功的電影生涯他倒感興趣,因為多回憶往事能令腦筋靈活,笑問當年他在《賭神》中飾演「龍五」為何沒對白?向生笑說:「可以講吓,都是香港電影黃金歲月,好多秘密可以講,從80年代開始做得不錯,是我一生回憶。」

中國星集團主席向華強(向生) 與太太陳嵐(向太)。(香港文匯報記者北山彥攝)

向生又指現在每朝練功,臉色和身體愈來愈好,加上有AI醫療,過幾年人人都可以活到一百二十歲,所以不想退休坐30年「「戇居居」要找事情做。記者笑指他78歲才到中年可以參加《中年好聲音》?他笑指現在很會唱,比以前唱歌更好聽,但他不會參加音樂節目,最多只在派對上唱歌自娛。他直言有想做些接近娛樂事業的新範疇,唯電影難做也覺得很麻煩,縱觀目前內地和香港電影市場前景不明朗,可能拍一百部才得幾部成功,從前電影是一盤生意,捧出明星,人才濟濟,現在拍戲隨時可能虧錢。

中國星集團主席向華強(向生) 與太太陳嵐(向太)。(香港文匯報記者北山彥攝)

最後談到傳聞中兒子向佐也牽涉在內,指他做擔保人欠下賭場過百萬債務,他有否不開心?向太愛子心切說:「他蠢囉,做擔保買個教訓!」向生亦表示:「教訓啦,一定有㗎喇!好簡單,向太出來辛苦些做多些就巳經講向家唔掂,要向太咁頻撲,咁都講餐飽,後來愈講愈離譜,現在話我欠一百億,過半年後話我欠一千億。」向太笑言自己不覺辛苦,因為現在已經是明星了。記者笑指欠錢就由向太賺回來?向生指向太直播賣名牌包包是全中國第一,銷售額都好幾億。

(來源:香港文匯報)

收藏收藏
取消收藏取消收藏

(有片)向華強罕有露面狠批破產謠言 向太揭造謠者為國安通緝犯

收藏收藏
取消收藏取消收藏