3員工講粵語被罰5000元?佛山涉事公司回應

廣東佛山三名員工因工作期間說粵語被罰款。(網絡圖片)

【點新聞報道】2月21日,有網友稱廣東佛山嶼旭置業有限公司三名員工因工作期間說粵語被罰款,引發關注。當日,涉事公司就此事回應指,為了方便工作交流,公司實施了「國語(普通話)溝通政策」,「被罰的三名員工是因為多次在項目辯論賽中使用粵語。」

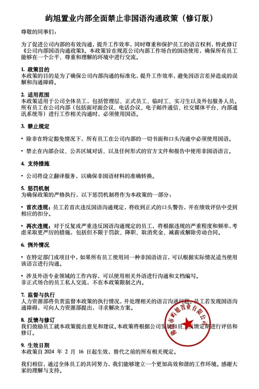
網友發布的聊天記錄截圖顯示,嶼旭置業有限公司三名員工因在工作期間使用粵語交流,分別被罰款3000元、1000元和1000元。對此,該公司管理人員何先生表示,處罰屬實,罰款所依據的「嶼旭置業內部全面禁止非國語溝通政策」於今年1月1日在該公司實施。何先生提供的文件顯示,制定該政策的目的是「確保公司內部溝通的標準化,提升工作效率,避免因語言差異造成的誤解和溝通障礙」。

上述文件還提到,禁止在內部會議、公共區域對話以及任何形式的官方文件和報告中使用非國語語言。如果員工首次違規將收到口頭警告,並在績效評估中扣分;如果再次違規,考慮更嚴厲的措施,包括但不限於罰款、降職、取消獎金、減薪、解除勞動合同。

「嶼旭置業內部全面禁止非國語溝通政策」於今年1月1日實施。(網絡圖片)

「三名同事因在公司的項目辯論賽中使用粵語而受到處罰,他們之前已多次忽視公司規定,屬於重複違規。」何先生介紹,在上述項目辯論賽中,聽眾並非都懂粵語,所以採取嚴厲的措施是必要的,「只要現場有一位不懂粵語的同事,大家都應該使用普通話進行交流。」

對於網友的關注與批評,何先生認為,公司的制度是合理的,如果客戶要求使用粵語,員工並不會因此受到處罰,「員工在非工作時間,或在全是廣東人講粵語的團隊內,可以自由使用粵語,我們尊重每個人的語言權利。但對於這次違法罰款行為,我們向社會和員工道歉。」

佛山當局:員工可投訴舉報

據報道,佛山市禪城區人力資源和社會保障局工作人員表示,如截圖內容屬實,該公司員工可以向勞動保障監察部門投訴舉報,申請勞動仲裁。21日下午,禪城區勞動保障監察大隊工作人員表示,南莊鎮勞動保障監察中隊工作人員已經前往現場調查,但該公司不在申報地址辦公,目前電話打不通,他們已請轄區派出所協助調查。此外,被罰款的員工可以向他們投訴舉報,如情況屬實,公司的行為是違法的,他們將責令公司退還罰款,並對公司進行相應的處罰。

佛山市12345市民熱線工作人員介紹,根據佛山市人力資源和社會保障局相關規定,用人單位是不能對員工進行罰款的。如果勞動者因為過錯造成損失,依法應該承擔賠償責任,單位可以從工資中扣除賠償費,但應提前書面告知扣除的原因及數額,而且扣除賠償後的月工資不能低於當地最低工資標準。根據《廣東省工資支付條例》第15條規定,用人單位可以扣除員工賠償費,但不能進行罰款,因此該公司對說粵語罰款是違規的。

公司的罰款行為是否違反勞動法?對此,北京市華城律師事務所律師甘仕榮表示,該公司的「國語溝通政策」不違反勞動法的規定,而且該政策已向勞動者公示,公司有權力要求員工在工作時間用普通話交流。但如果員工違反上述規定,公司也沒有權力罰款,「公司可以對員工進行批評教育,或者以獎代罰,可以約定獎金規則;或者將上述規定寫進勞動合同中,如果員工屢次違反,可以解除勞動合同。如果被罰款員工反對公司的舉措,可以申請勞動仲裁、向勞動監察機構進行投訴舉報。」

收藏收藏
取消收藏取消收藏

3員工講粵語被罰5000元?佛山涉事公司回應

收藏收藏
取消收藏取消收藏