被捏造不實信息 演員佟麗婭名譽維權案一審宣判

演員佟麗婭。(新華社資料圖)

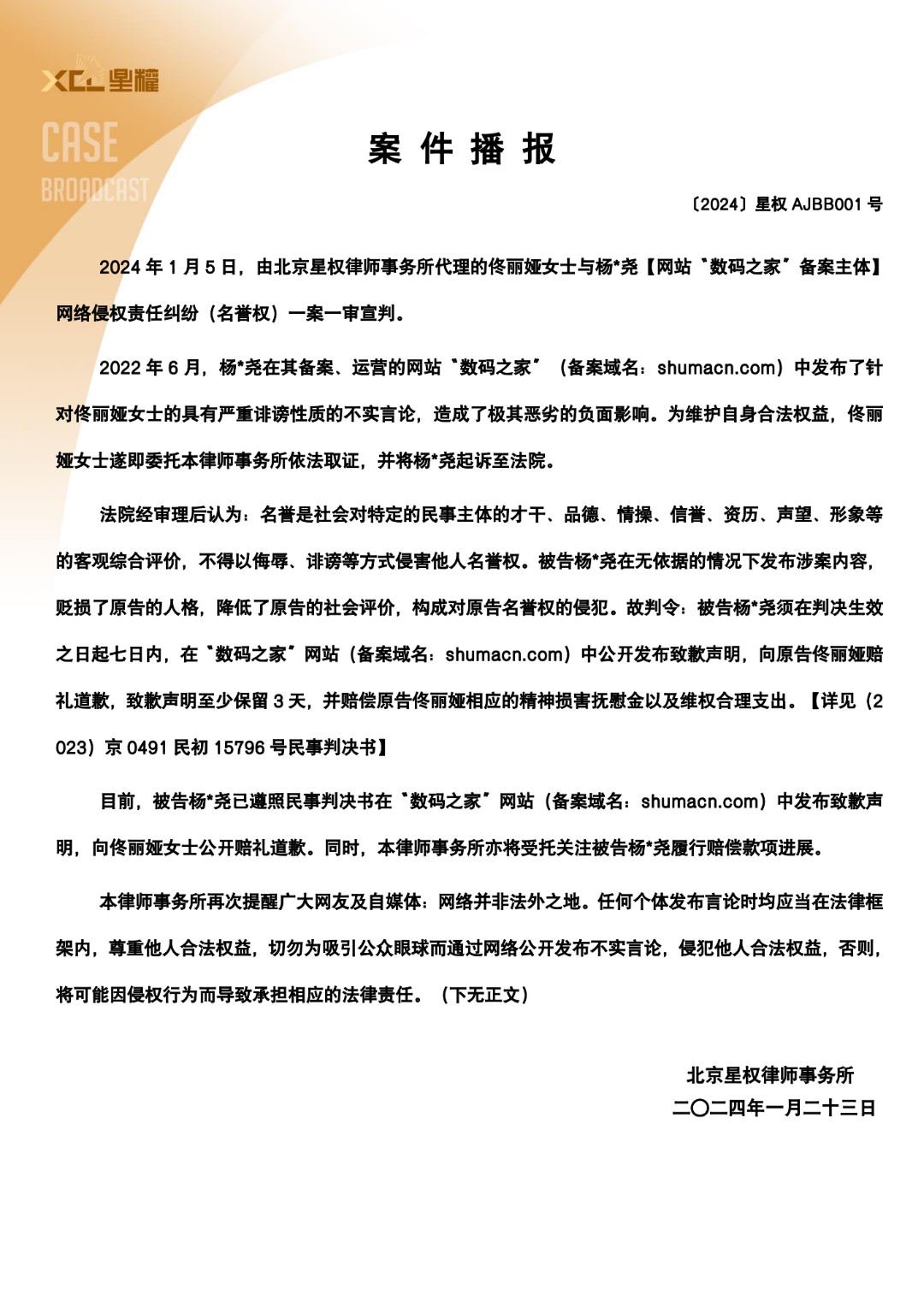
【點新聞報道】2021年5月20日,陳思誠和佟麗婭在微博承認離婚,一段婚姻落下帷幕。惟樹欲靜而風不止,網絡傳言一度沸沸揚揚。據「星權律師」1月23日微信公眾號消息,2024年1月5日,由北京星權律師事務所代理的演員佟麗婭網絡侵權責任糾紛(名譽權)案一審宣判。

被告楊*堯通過其經營的「數碼之家」網站(備案域名為shumacn.com)發布了一篇針對佟麗婭女士的文章,文章中含有憑空捏造、毫無事實依據且具有嚴重誹謗性質的不實言論,試圖通過貶損佟麗婭女士人格的手段達到吸引公眾關注、提高網站流量的目的。法院經審理後,判定被告楊*堯的行為構成對佟麗婭女士名譽權的侵犯,被告楊*堯須在「數碼之家」網站(備案域名為shumacn.com)中連續三天公開發布致歉聲明。

道歉信。(網站截圖)

據「數碼之家」網站顯示,楊*堯實名發布的道歉信提到,其發布侵害佟麗婭名譽權的不實言論,造成了極其惡劣的負面社會影響。為了糾正錯誤,他願意主動承擔相應的法律責任,採取補救措施,通過公開道歉來消除影響,確保類似的事情不再發生。

演員佟麗婭。(資料圖)
演員佟麗婭名譽維權案一審宣判。(微信公眾號圖片)

翻查資料,2021年12月29日,據「平安北京海淀」微博官方賬號消息,12月22日,海淀警方發布了佟麗婭報案有關情況的通報。現將有關情況進一步通報如下:

警方接到相關報案後,遂依法受案調查。經工作,將魏某(男,35歲)、周某某(女,43歲)、唐某某(男,36歲)三名嫌疑人查獲。現已查明,上述三人出於吹噓炫耀目的,捏造、散布涉及相關報案人的不實信息,造成惡劣社會影響。三人對自身違法事實供認不諱,公安機關已依法作出行政拘留處罰。

此外,佟麗婭工作室當時也發布聲明,強調她目前是「離異、單身狀態」,從未有「違反私德的不道德行為」。

佟麗婭工作室當時也發布聲明,強調她目前是「離異、單身狀態」,從未有「違反私德的不道德行為」。(網絡圖片)
收藏收藏
取消收藏取消收藏

被捏造不實信息 演員佟麗婭名譽維權案一審宣判

收藏收藏
取消收藏取消收藏