聖誕將至 一文睇西九文化區開放安排及人潮管理措施

西九將因應人潮在聖誕假期期間實施人潮管理措施。(受訪者供圖)

【點新聞報道】聖誕將至,西九文化區舉行多項活動。除香港旅遊發展局在藝術公園海濱草坪呈獻「香港繽紛冬日巡禮」聖誕小鎮及巨型聖誕樹外,西九文化區管理局亦於昨日至30日首次在大草坪呈獻西九聖誕市集,預料將吸引大量訪客。管理局表示,西九各場地和設施在平安夜和聖誕假期的特別開放安排及人潮管理措施,呼籲公眾留意。

詳情如下:

    • M+將在12月25日(星期一)維持開放,開放時間為上午10時至下午6時。
    • 香港故宮文化博物館將在12月26日(星期二)維持開放,開放時間為上午10時至晚上8時。
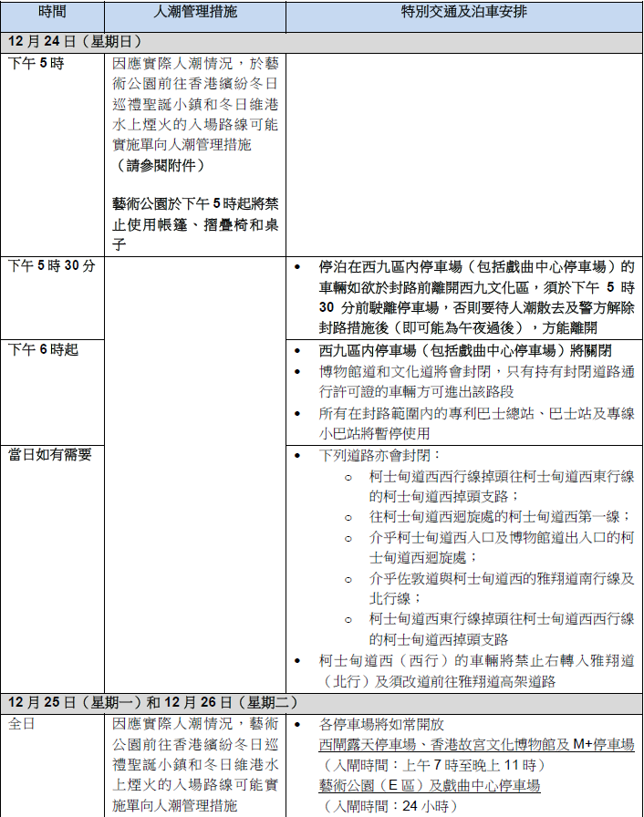
    • 視乎實際情況,警方會在12月24日下午6時起封閉博物館道和文化道,西九亦會因應人潮在假期期間實施人潮管理措施

管理局預計,平安夜及聖誕節假期將有大批市民前往西九歡度佳節,西九由12月23日(星期六)下午起將在有需要時實施人潮管理措施。管理局另會配合警方於12月24日晚上6時起在博物館道和文化道的封路措施,屆時所有在封路範圍內的專利巴士總站、巴士站及專線小巴站將暫停使用,西九文化區的各個受封路影響的停車場屆時亦會關閉。

詳情如下:

持12月24日至12月26日「ALFRED HUI 許廷鏗演唱會2023」門票的人士,在西九實施人潮管制期間,可沿西區海底隧道收費廣場行人天橋、經西閘入口前往演唱會場地竹翠公園。

更多閱讀:

西九打卡巨型聖誕樹睇限定表演 水上煙火明起一連四晚綻放

聖誕也要夜繽紛 這些地方不容錯過!

收藏收藏
取消收藏取消收藏

聖誕將至 一文睇西九文化區開放安排及人潮管理措施

收藏收藏
取消收藏取消收藏