全面通關|珠海赴港自助簽恢復 一文睇8辦理點

珠海啟用智能簽注設備對外提供24小時服務。(點新聞資料圖)

香港與內地全面通關以來,大灣區遊客「雙向奔赴」加速。珠海公安今日(18日)公布,為滿足民眾申辦出入境證件的需求,珠海市公安局出入境管理部門啟用智能簽注設備對外提供24小時服務。

珠海公安提醒,民眾可就近選擇智能服務廳辦理赴香港、澳門旅遊簽注業務。為避免扎堆辦理造成等候時間過長,建議錯峰辦理。

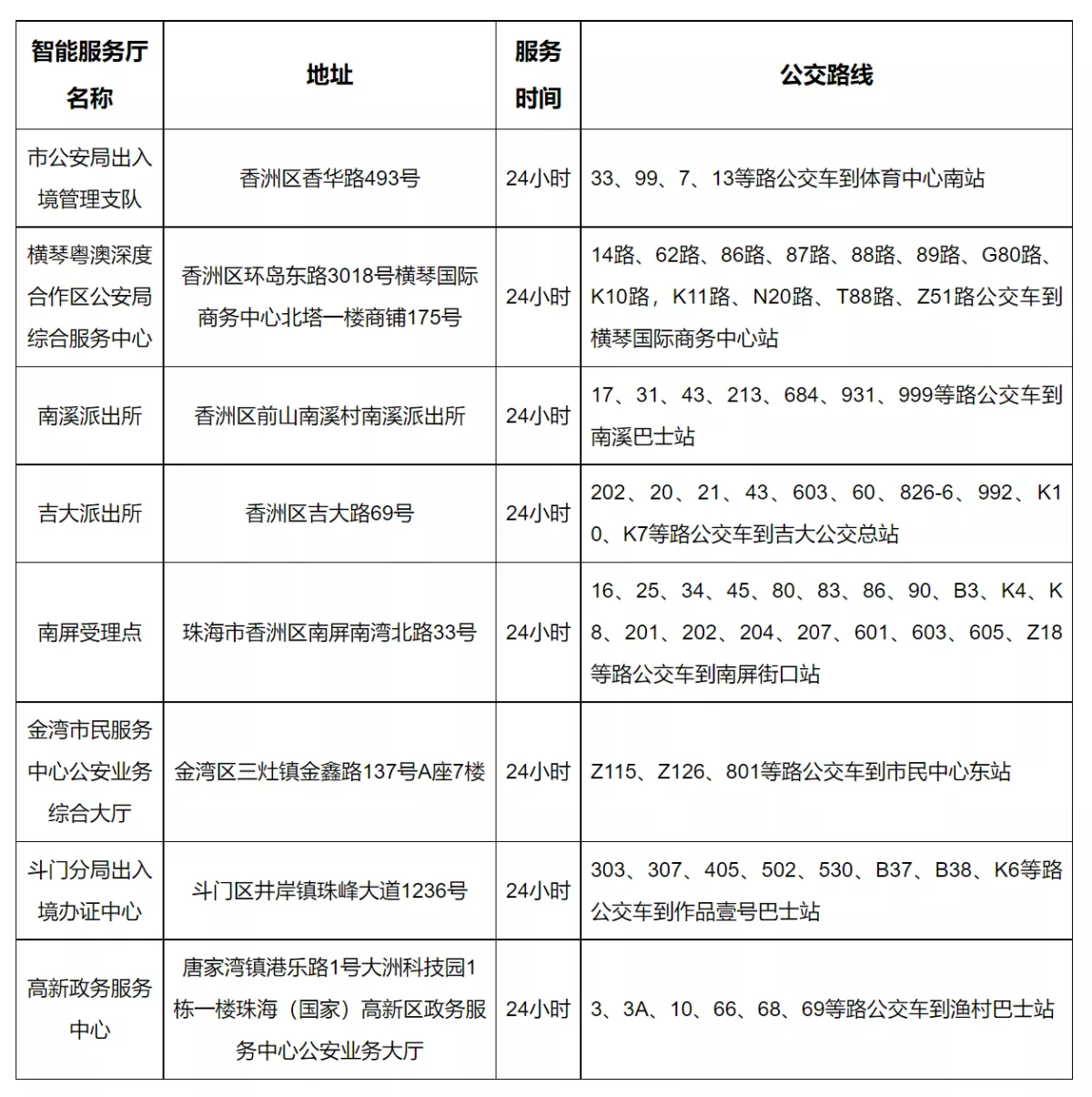
珠海市出入境智能簽注設備地點及服務時間。(網頁截圖)

(點新聞記者方俊明報道)

相關報道:

深圳啟用出入境智能簽注機 赴港簽注更便捷

深圳市民辦理赴港簽注今起無需預約 智能簽注區延時服務

廣州恢復赴港自助續簽 約3分鐘可辦妥

網友爆料:上海徐匯2·6起可自助機辦香港旅遊簽

收藏收藏
取消收藏取消收藏

全面通關|珠海赴港自助簽恢復 一文睇8辦理點

收藏收藏
取消收藏取消收藏