同心抗疫|社會各界積極捐出逾百萬抗疫物資

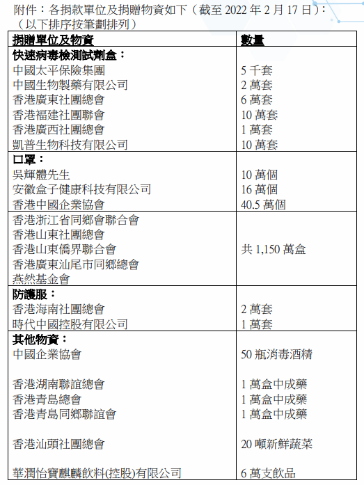
本港新冠肺炎第五波疫情持續,國家主席習近平近日就支援本港抗擊疫情工作作出重要指示,強調特區政府要切實負起主體責任,把盡快穩控疫情作為當前壓倒一切的任務。「全港社區抗疫連線」今日(18日)表示,社會各界積極響應國家主席的號召,陸續向「全港社區抗疫連線」捐贈逾百萬份抗疫物資。

「全港社區抗疫連線」表示會接收所有抗疫物資,進行有序的分配,並及時送抵全港各區,支援有需要的人士,以支持市民積極抗疫。「全港社區抗疫連線」總召集人陳振彬衷心感謝社會各界慷概捐贈。「連線」承諾會善用社會各界捐出的每分每毫,將所得物資用作全港各區的抗疫工程,推動全城抗疫、與廣大市民齊心合力抗擊疫情,讓香港早日重回正常生活。

相關閱讀:

同心抗疫|千醫護候命援港 無私奉獻

同心抗疫|內地支援全城團結 香江齊心抗疫

(有片)內地專家團連夜考察「火眼實驗室」!核酸檢測車及第三套「火眼」設備已抵港

(有片+多圖)同心抗疫|內地核酸檢測車停泊馬鞍山體育館 支援檢測

收藏收藏
取消收藏取消收藏

同心抗疫|社會各界積極捐出逾百萬抗疫物資

收藏收藏
取消收藏取消收藏