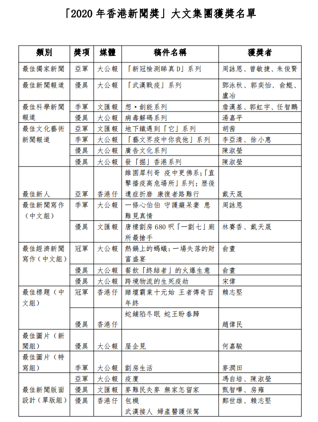
大文集團勇奪21項新聞獎 居全港報業集團之首

香港報界的年度盛事、由香港報業公會主辦的「2020年香港最佳新聞獎」今日(29日)公布得獎名單,香港大公文匯傳媒集團再創佳績,共奪得21個獎項,包括兩冠四亞四季十一優異獎。大文集團獲獎總數為全港報業集團之最;《大公報》共斬獲13個獎項,亦居全港單一媒體首位。

《大公報》憑藉作品《熱鍋上的螞蟻﹕一場失落的財富盛宴》蟬聯最佳經濟新聞寫作(中文組)冠軍。《大公報》作品《「新冠檢測睇真D」系列》摘得最佳獨家新聞亞軍,《大公報》版面《疫廈》亦獲得最佳新聞版面設計(單版組)亞軍。

《文匯報》憑藉作品《地下鐵遇到「它」系列》奪得最佳文化藝術新聞報道亞軍,作品《想·創能系列》亦奪得最佳科學新聞報道季軍。此外,文匯報作品《唐樓劏房680呎「一劏七」廁所最搶手》奪得最佳新聞寫作(中文組)優異獎,版面《麥難民失麥 無家怎留家》奪得最佳新聞版面設計(單版組)優異獎。

《香港仔》除了憑藉作品《賭壇霸業十元始 王者傳奇百年終》蟬聯最佳標題(中文組)冠軍外,還分別奪得最佳新人亞軍及最佳標題(中文組)、最佳新聞版面設計(單版組)優異獎。《香港仔》作品《蛇鋪陷冬眠 蛇王盼春歸》奪得最佳標題(中文組)優異獎,版面《包機武漢接人 婦產醫護保駕》奪得最佳新聞版面設計(單版組)優異獎。

香港最佳新聞獎共設有四大組別,包括報道組、寫作組、圖片組及版面設計組,合共75個獎項。參賽作品經由多位專業人士組成的評審委員評審落實賽果及名次。12家媒體機構參加了今屆角逐。

收藏收藏
取消收藏取消收藏

大文集團勇奪21項新聞獎 居全港報業集團之首

收藏收藏
取消收藏取消收藏