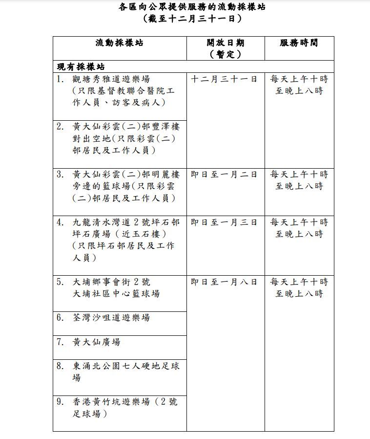
本港新冠肺炎疫情持續,確診數字仍然處於相對較高水平,部分確診人士並沒有病徵,顯示社區存在眾多隱形傳播鏈。政府今日(31日)宣布,決定延長設於彩雲(二)邨明麗樓旁籃球場的流動採樣站的服務日期至2021年1月2日(星期六),繼續為彩雲(二)邨居民及工作人員提供檢測服務。
政府會在檢視流動採樣站的使用情況及市民對檢測服務的需求後,決定是否有需要進一步延長流動採樣站的運作時間。
目前流動採樣站位置:
本港新冠肺炎疫情持續,確診數字仍然處於相對較高水平,部分確診人士並沒有病徵,顯示社區存在眾多隱形傳播鏈。政府今日(31日)宣布,決定延長設於彩雲(二)邨明麗樓旁籃球場的流動採樣站的服務日期至2021年1月2日(星期六),繼續為彩雲(二)邨居民及工作人員提供檢測服務。
政府會在檢視流動採樣站的使用情況及市民對檢測服務的需求後,決定是否有需要進一步延長流動採樣站的運作時間。
目前流動採樣站位置: