康文署轄下26個游泳池 11月起提供暖水

康文署呼籲市民在享受游泳樂趣之餘,要注意安全,顧己及人,保持公眾泳池清潔衞生。(政府新聞處資料圖片)
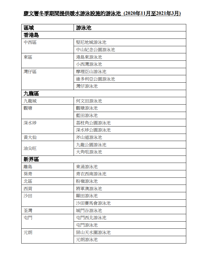
康文署在冬季期間,即今年11月至明年3月,在各區開放轄下共26個提供暖水游泳設施的游泳池。(政府新聞處資料圖片)

康樂及文化事務署今日(30日)宣布,冬季期間即今年11月至明年3月,在各區開放轄下共26個提供暖水游泳設施的游泳池,方便市民在冬季繼續勤做運動。署方呼籲市民在享受游泳樂趣之餘,要注意安全,顧己及人,保持公眾泳池清潔衞生。

另外,在11月1日至30日期間,沒有暖水游泳設施的九龍仔游泳池將於上午6時30分至中午12時開放,並於12月1日起暫停開放以進行重建工程,預計將於2024/2025年重開。

康文署亦提醒市民身處任何泳池範圍內須任何時間一直佩戴口罩,但在游泳、淋浴、飲用飲品、往返更衣室及泳池、往返不同泳池,或在與其他人之間相距至少1.5米的情況下進行熱身運動時則不在此限。

收藏收藏
取消收藏取消收藏

康文署轄下26個游泳池 11月起提供暖水

收藏收藏
取消收藏取消收藏