監會議會 l 兆麟苑瑞麟閣有住戶確診 居民批泛暴議員煽動恐慌兼搗亂

昨日屯門兆麟苑瑞麟閣一位居民證實感染新型冠狀病毒,當區泛暴議員甄霈霖帶同大批不明人士在區內不斷屋苑範圍內張貼告示,更與管理處的保安發生衝突,有人市民批評甄霈霖不必要地令人群聚集,不務正事反而添亂(讀者提供)

攬炒派自去年於區議會「上位」後,相關區議員罔顧民生受到各界批評。屯門兆麟苑瑞麟閣一位居民昨日(20日)確診新冠肺炎,當區泛暴議員甄霈霖不斷在區內屋苑範圍內張貼煽動恐慌性告示,又與管理處的保安發生衝突。有受訪市民批評甄霈霖不務正業,胡亂張貼告示製造恐慌,令人不齒。

7月19日,網上消息指屯門兆麟苑瑞麟閣有住戶被送上白車,20日屋苑內保安員於大堂張貼通告,提醒大廈內有住戶確診。甄霈霖聯同一批不明人士到場不斷張貼所謂「提醒」告示,由於現場位置屬私人地方,保安上前勸阻,可是甄霈霖未有理會,雙方發生爭執,繼而引起混亂,現場亦因而有人群聚集。

兆麟苑居民陳小姐接受本網記者訪問時表示,甄霈霖的行為令人反感,自己及其他住戶們本身對疫情已經十分留意,自己亦在不同的渠道中得知大廈有人確診,管理公司本身已在大堂張貼通告,甄霈霖到場要張貼海報是「多此一舉」。

陳小姐指出,甄霈霖作為區議員理應做好社區內的抗疫工作,可過去未見過甄霈霖在邨內為市民派口罩,如今兆麟苑有事才走出來「做SHOW」、「搏出位」,無必要地在邨內散播恐慌,令人反感。

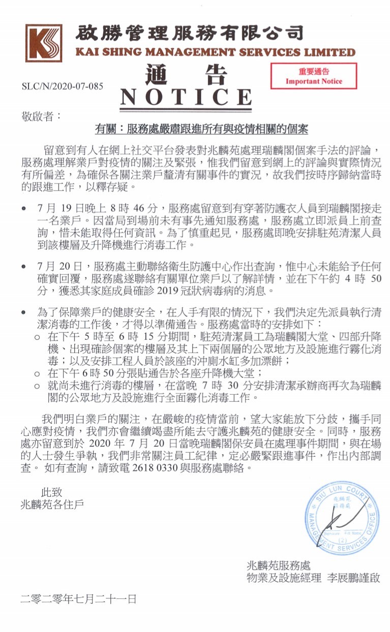
管理公司通告

 

 

收藏收藏
取消收藏取消收藏

監會議會 l 兆麟苑瑞麟閣有住戶確診 居民批泛暴議員煽動恐慌兼搗亂

收藏收藏
取消收藏取消收藏