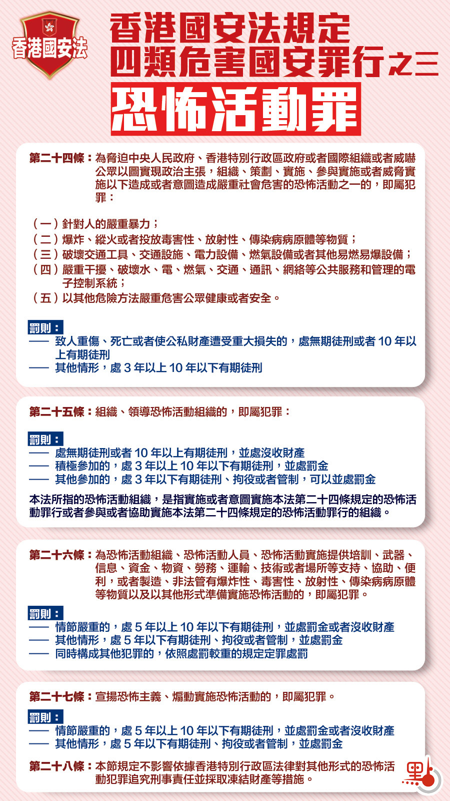
香港國安法規定的四類危害國家安全罪行之三【恐怖活動罪】

香港國安法明確規定四類危害國家安全的罪行,其中恐怖活動罪是指,為脅迫中央政府、香港特區政府或者國際組織或者威嚇公眾以圖實現政治主張,組織、策劃、實施、參與實施或者威脅實施造成或者意圖造成嚴重社會危害的恐怖活動;為恐怖活動提供培訓、武器、信息、資金、物資、勞務、運輸、技術或者場所等支持、協助、便利,或者製造、非法管有爆炸性、毒害性、放射性、傳染病病原體等物質以及以其他形式準備實施恐怖活動;還包括宣揚恐怖主義、煽動實施恐怖活動。

罰則中提到,致人重傷、死亡或者使公私財產遭受重大損失的,處無期徒刑或者10年以上有期徒刑;組織、領導恐怖活動組織的,處無期徒刑或者10年以上有期徒刑,並處沒收財產。

 

 

收藏收藏
取消收藏取消收藏

香港國安法規定的四類危害國家安全罪行之三【恐怖活動罪】

收藏收藏
取消收藏取消收藏