身份證護照遺失補領 下周一起可自助無需預約
【點新聞報道】入境處今日(20日)宣布,由3月23日起擴展「申請個人證件服務站」的服務範圍,讓更多合資格人士可透過服務站,自助申請香港身份證及香港特別行政區護照。
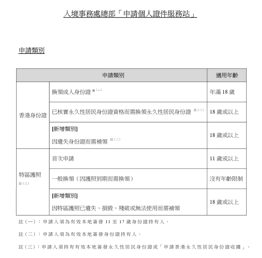
申請香港身份證
現時,18歲或以上並持有有效本地簽發智能身份證的人士,可於服務站辦理以下類別的換證申請,無需預約:
- 持有11至17歲人士身份證並年滿18歲而需換領成人身份證人士的申請;
- 已核實永久性居民身份證資格而需換領永久性居民身份證人士的申請。
由3月23日起,服務站的服務範圍將涵蓋18歲或以上合資格人士因遺失身份證而提出的補領申請。申請人無需預約,即可透過服務站辦理補領申請。
申請特區護照
現時,持有有效本地簽發永久性居民身份證或「申請香港永久性居民身份證收據」的人士,可於服務站辦理以下類別的特區護照申請,無需預約:
- 首次申請(不適用於11歲以下人士);
- 一般換領(因護照到期而需換領)。
由3月23日起,18歲或以上的合資格特區護照申請人,亦可使用服務站遞交因原有護照已遺失、損毀、殘破或無法使用的補領申請。同樣,申請人無需預約,即可透過服務站辦理補領申請。
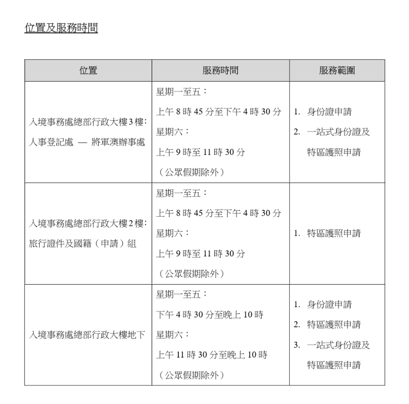
合資格申請人可選擇使用服務站一站式辦理身份證和特區護照的申請。服務站設於將軍澳入境處總部,有關服務站涵蓋的申請類別、位置及服務時間,請參閱附件。市民亦可瀏覽入境處網頁或使用其流動應用程式查閱以上資料。
