內地漸進式延遲退休明年起實施 15年時間調整到位
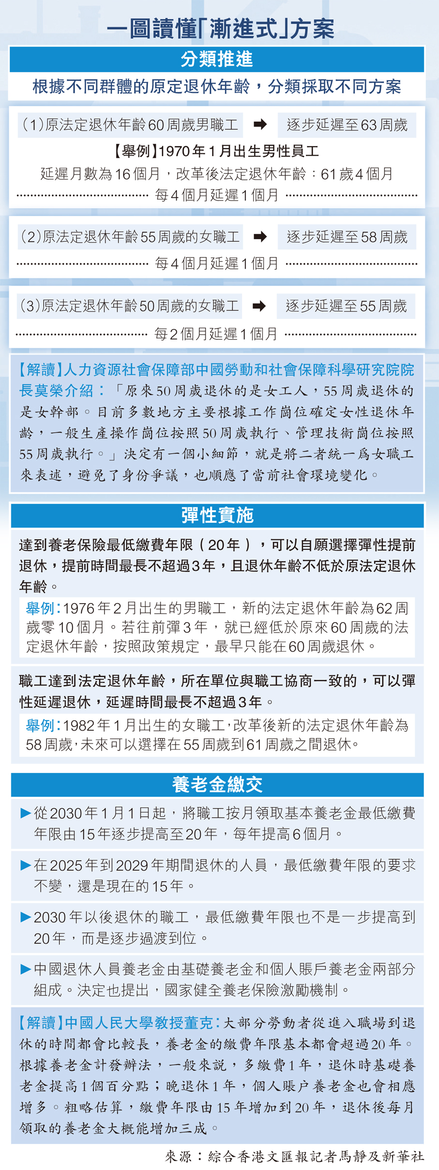
備受關注的內地延遲退休改革終於一錘定音,即將啟動。13日,全國人大常委會會議表決通過了關於實施漸進式延遲法定退休年齡的決定。根據決定,國家從2025年1月1日起,將用15年時間,逐步將男職工的法定退休年齡從原60周歲延遲到63周歲,將女職工的法定退休年齡從原50周歲、55周歲,分別延遲到55周歲、58周歲(詳見附表)。這是職工法定退休年齡自上世紀五十年代確定後,70多年來首次進行調整。官方在當天安排專場發布會,逐項解釋相關安排的基礎、細節及後續安排,回應社會關注。
人力資源和社會保障部部長王曉萍13日在全國人大常委會辦公廳舉行的新聞發布會上介紹,延遲法定退休年齡,立足中國發展實際,充分考慮社會關切,體現自願、彈性的原則,採取漸進的方式。在方案設計上有幾個特點:一是堅持小步調整,逐步到位。二是堅持彈性實施,自願選擇。三是堅持分類推進,有序銜接。同步啟動、差異化延遲男女職工法定退休年齡,與現行退休年齡政策相銜接。四是堅持統籌兼顧,協同配套。鼓勵和支持勞動者就業創業,保障各類勞動者基本權益,健全養老託育服務體系。
不得違背職工意願 堅持自願彈性原則
王曉萍強調,延遲法定退休年齡堅持自願、彈性原則,是這次改革的重要原則。她指出,彈性退休制度實施中不得違背職工意願,違法強制或者變相強制職工選擇退休年齡。王曉萍表示,實施延遲法定退休年齡後,職工的退休年齡由原來的一個剛性節點,拓展成為一個彈性區間,增加了自由選擇空間。
中國法定退休年齡已經實施了70多年,為什麼要進行調整?王曉萍回應,主要基於三點考慮。一是有助於促進人力資源開發利用; 二是有助於增加勞動力有效供給;三是有助於滿足勞動者工作生活安排的多樣化需要。2023年,中國60歲以上人口2.97億人,佔總人口比重21.1%;65歲以上人口超過2.17億人,佔比15.4%,老齡化趨勢明顯。與此同時,中國勞動年齡人口數量從2012年起持續下降,年均減少300萬人以上,未來勞動年齡人口佔總人口比重還將進一步降低。延遲法定退休年齡,能夠減緩勞動年齡人口下降趨勢,保持經濟社會發展的動力和活力。「隨着生活水平的不斷提高,勞動條件的不斷改善,勞動者對退休時間的早晚有不同的訴求,希望有一些彈性、多一些選擇,現行的退休年齡政策有必要相應作出調整。」
規定強化大齡勞動者就業崗位開發
延遲法定退休年齡後,各個群體利益如何保障?人力資源和社會保障部副部長李忠表示,《國務院關於漸進式延遲法定退休年齡的辦法》對於超過法定退休年齡的勞動者,首次從法律層面對保障其基本權益提出要求。辦法規定,用人單位招用超過法定退休年齡的勞動者,應當保障勞動者獲得勞動報酬、休息休假、勞動安全衞生、工傷保障等基本權益。這填補了現行勞動法律法規的空白。對於未達到法定退休年齡的大齡勞動者,加強就業促進和權益保護。辦法規定,強化大齡勞動者的就業崗位開發,完善困難人員就業援助制度,加強對就業年齡歧視的防範和治理,激勵用人單位吸納更多大齡勞動者就業。
完善醫衞 做好養老服務兜底保障
國家衞生健康委員會副主任于學軍表示,國家衞生健康委按照職責分工,做好職業健康監測工作,分析掌握勞動者健康狀況,防範大齡勞動者職業病及職業健康風險。根據大齡勞動者的健康需求,不斷完善醫療衞生服務體系。要進一步加大科技推廣力度,提高職業病防治能力和職業健康保護水平。同時,推動落實地方及有關部門監管責任,督促用人單位依法落實主體責任,切實保護包括大齡勞動者在內的廣大勞動者健康權益。
民政部副部長唐承沛表示,民政部將不斷完善發展養老事業和養老產業政策機制,加快推動中國特色養老服務體系成熟定型。一是加強養老服務體系建設總體安排,二是做好養老服務兜底保障,三是擴大和優化養老服務供給。
人社部:改革對青年就業影響總體平緩
延遲退休會不會對青年就業造成壓力?人力資源和社會保障部副部長李忠13日在全國人大常委會辦公廳舉行的新聞發布會上表示,總的來看,延遲法定退休年齡是一個漸進實施的過程,以較小的幅度推進,且退休人員騰退的崗位與青年就業所需要的崗位之間存在一定的結構差異,改革對青年就業的影響總體上是平緩的。
李忠表示,全國人大常委會審議通過的《國務院關於漸進式延遲法定退休年齡的辦法》,統籌延遲法定退休年齡和促進青年就業,規定國家實施就業優先戰略,促進高質量充分就業,明確完善就業公共服務體系,健全終身職業技能培訓制度,支持青年人就業創業。人社部將強化就業優先政策,不斷拓展青年就業渠道,持續促進就業質的有效提升和量的合理增長。
會開發更多崗位促進青年就業
一是通過開發更多就業崗位促進青年就業。堅持依靠發展促進就業,加強產業政策與就業政策的協同,推動完善現代化產業體系,創造更多有利於青年發揮所學所長的崗位。大力發展新業態、新模式,積極培育新的職業序列,充分挖掘、開發新的就業增長點。
二是通過完善政策服務體系促進青年就業。進一步完善擴崗補助、穩崗返還、稅費減免等政策,鼓勵企業吸納青年就業。對青年到基層就業的,給予學費補償、貸款代償等待遇。對青年自主創業的,給予擔保貸款、創業補貼等優惠。強化就業見習崗位的募集,幫助青年增強實踐能力。加強職業技能培訓、公共就業服務和職業指導,組織開展系列招聘服務活動,提升青年求職就業能力和人崗匹配效率。 三是通過營造公平良好環境促進青年就業。加強市場監管,開展人力資源市場秩序清理整頓,嚴厲打擊各類違法違規行為,切實維護青年合法就業權益。
特稿|港企:用工市場擴容 盼細化配套政策
13日,《全國人民代表大會常務委員會關於實施漸進式延遲法定退休年齡的決定》發布,在企業界引起較大反響。有港企表示,延遲法定退休年齡(下稱「延遲退休」)符合中國國情和國際慣例,同時,政策實施,意味着用工市場擴容,企業選擇範圍變大。與此同時,延遲法定退休年齡意味着企業為員工繳納養老、公積金等「五險一金」的時間變長,企業利潤空間有可能被壓縮,未來,期待有進一步優化配套政策出台。
港企金茂源環保集團副總裁、惠州園區總經理黃啟洋表示,從製造業企業角度看,經驗豐富的企業管理者和熟練工人推遲退休,能夠最大化發揮他們的價值。以往,有些熟練工到了退休年齡,基本上是從崗位和行業「全退」。事實上,他們當中絕大多數仍然能夠勝任工作。新政策實施後,他們可以繼續工作幾年,這對有相關需求的企業來說,無疑是有益的。
冀減輕企業負擔 實現良性循環
在佛山經營一家便攜式咖啡機工廠的港人尤先生對此表示認同,稱延遲退休政策對需要熟練工的企業來說,有積極的一面,即可以「讓他們多幹幾年」。當前,很多企業採取在企業內部或外部返聘的形式,延攬有經驗的到齡退休人士。這種方式操作靈活,企業負擔不大(無需繳納養老金、公積金等)。
「不過,畢竟不是每個人都是企業急需的人才,甚至不少人到了一定年齡,生產效率和勞動技能逐步下降,因此,很多一線工人在50歲之後基本被『優化』了。對於其他多數員工來說,延遲退休意味着企業需要付出更多的成本,比如,為員工繳納更長時限的『五險一金』,這是一筆不小的資金支出。」尤先生說。
尤先生建議,未來有必要進一步優化職工「五險一金」政策,特別是60歲以上在崗人員繳納的比例和組合方式,以減輕企業負擔,使得就業市場能夠實現良性循環。
(來源:香港文匯報)
更多閱讀:
