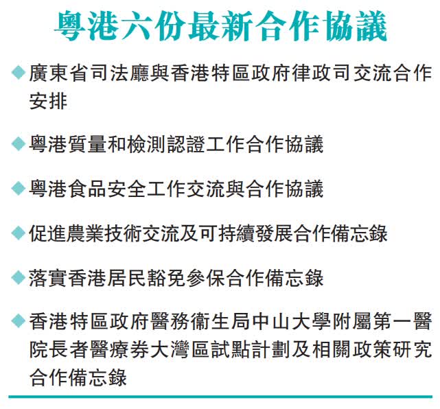
粵港合作新簽六份協議
香港特區行政長官李家超率領代表團昨日(12日)在廣州與廣東省委書記黃坤明會面,並與廣東省省長王偉中共同主持粵港合作聯席會議第二十四次會議。雙方於會後簽署了六份合作協議(見表)。李家超在致辭時表示,香港特區政府會繼續與廣東省政府緊密聯繫,優勢互補、互利共贏,深化粵港合作的各項工作,共同推進大灣區高水平合作、高質量發展。
昨日舉行的第二十四次會議由李家超和廣東省省長王偉中共同主持。陪同李家超出席會議的特區政府官員包括政務司司長陳國基、律政司副司長張國鈞、政制及內地事務局局長曾國衞、財經事務及庫務局局長許正宇、醫務衞生局局長盧寵茂、運輸及物流局局長林世雄、創新科技及工業局局長孫東、署理商務及經濟發展局局長陳百里和署理環境及生態局局長黃淑嫻,以及其他相關官員。中央政府駐港聯絡辦副主任尹宗華及中央港澳工作辦公室、國務院港澳事務辦公室室務會成員向斌以特邀嘉賓身份出席會議。
這次聯席會議的主題為「推進粵港合作高質量發展,做實粵港澳大灣區『一點兩地』全新定位」。會議主要討論推進在創新科技、金融、醫療衞生、跨境交通和貿易等領域上的合作。
李家超在會議上致辭時表示,廣東一直是香港與內地區域合作中最重要的夥伴。粵港之間有多領域、深層次的全方位合作關係。過去一年,雙方的溝通交流更加緊密,不同層級的互訪亦更加頻繁,而各項促進大灣區互聯互通的政策措施獲得豐碩的成果。
特區政府昨日對粵港兩地政府主要合作範疇的進展和未來合作方向作出如下簡述:
創科:構建更完備產業鏈
創新及科技方面,特區政府表示,會加強與大灣區內地城市的創科合作,共同推動新型工業化的發展,構建更完備的創科產業鏈,實現新質生產力發展的戰略目標。
未來,特區政府會繼續與廣東省政府緊密合作,探索有利人員、物資、數據等各項創新要素跨境便捷流動的措施,推動粵港澳大灣區國際科技創新中心的建設。粵港兩地亦會持續透過「粵港科技合作資助計劃」,推動科技成果轉化,以提升兩地企業的生產力和競爭力,貢獻國家的高質量發展。此外,特區會繼續與內地部門合作,推動「組裝合成」建築成為大灣區創新的優勢產業,做好「組裝合成」的研發、品質認證和「一帶一路」國際市場推廣。
北都:強化灣區協同效應
在建設北部都會區方面,特區政府表示,會繼續以產業帶動為主軸規劃北部都會區,努力謀劃和營造更佳的發展潛力及機遇,強化與深圳以至其他大灣區城市的協同效應,為整個大灣區的發展注入新動力。特區政府計劃今年底展開新田科技城首階段發展工程;今年稍後將公布牛潭尾、馬草壟和新界北新市鎮新發展區的土地用途方案。同時,特區政府亦積極探討採用不同的發展模式,包括片區開發模式,以更好運用市場力量。
金融:便利資金人才流通
金融服務方面,特區政府會繼續推動粵港金融市場的互聯互通。為深化粵港金融合作,兩地政府同意繼續研究落實一系列金融合作措施,包括加強在綠色和可持續金融方面的合作、便利跨境投融資和資金流動、促進跨境金融人才流通等。
法治:用好「三法域」優勢
法治建設方面,特區政府一直積極推動大灣區的法治建設工作,務求持續鞏固香港作為亞太區國際法律及爭議解決服務中心的角色,同時助力大灣區用好「一國、兩制、三法域」的獨特優勢。在法律服務方面,目前,超過450名港澳法律執業者取得律師執業證(粵港澳大灣區),香港律師事務所在廣東省設有20家代表處,亦有廣東律師事務所於香港設立分支機構,提供多元化的法律服務。
雙碳:港展示粵氫能產品
邁向碳達峰、碳中和目標是粵港共同挑戰和機遇。特區政府表示,將繼續積極加強大灣區內在碳中和方面的合作和交流。氫能發展方面,香港特區可以發揮「背靠祖國、聯通世界」的優勢,成為內地包括廣東氫能技術和產品的示範基地,向海外地區推展,並探討兩地合作推動跨境氫能車輛標準對接及配套設施等。
交通:港成粵客貨中轉站
在跨境交通及物流方面,特區政府指,「港車北上」的推行對更好善用港珠澳大橋,推動大灣區互聯互通發揮重要作用。特區政府亦致力發展綜合多式聯運網絡,提高大灣區內的客與貨經香港來往世界各地的便利。當中,香港機場管理局與珠海市政府已簽訂合作諒解備忘錄,以深化香港國際機場與珠海機場的合作。其中,「經珠港飛」直通客運服務已於去年12月開通,特區政府期望盡早落實其他相關合作範疇,以加強兩個機場之間的協同效應。
版權:互相促進品牌效應
投資、貿易及知識產權方面,特區政府指,粵港保護知識產權合作專責小組已訂立2024至2025年的兩年合作計劃,聚焦建設國際一流灣區,透過加強和推動知識產權轉化合作,助力製造業高質量發展,並充分發揮商標、版權和地理標誌促進消費的品牌效應,以及強化知識產權執法協作,進一步深化區內知識產權的交流合作,發揮各自的知識產權綜合優勢。
就制定新的灣區標準,特區政府工業貿易署早前已向業界發出通告,宣傳廣東省公布擬在今年制定灣區標準的重點領域,並鼓勵業界提交申請。特區政府會繼續支持和配合廣東省政府為不同的產品和服務訂立供業界以自願形式採用的灣區標準,並就進一步推動灣區標準發展保持溝通和協商。
教育:港師生到內地交流
教育方面,特區政府表示,粵港雙方會加強高等教育協作,利用香港高教界的「金字招牌」及國際化的優勢,為國家發展培育人才。粵港雙方會繼續緊密合作,安排香港師生到內地交流考察,加深對國家發展的認識。
人才:加快建設灣區高地
在加強人才交流合作方面,特區特區政府已推出一系列更進取吸納人才的措施。特區政府會繼續優化和提升香港作為國際人才樞紐和國家人才門戶的雙重角色,並與廣東省政府探討從多方面加強合作,以加快建設大灣區人才高地,推動區域及國家的高質量發展。
醫衞:病人對點運送返港
在醫療創新方面,特區政府會在今年底前於河套成立粵港澳大灣區國際臨床試驗所。試驗所會提供一站式臨床試驗支援服務,以進一步提高本地臨床試驗的能力及效率。
在跨境救護車安排方面,特區政府正與廣東省和深圳市政府敲定大灣區跨境直通救護車試行計劃的推行細節,讓有確切需要的病人可由香港大學深圳醫院點對點運送至香港公立醫院,無需在關口轉換救護車。
中醫藥發展方面,特區政府積極推動粵港澳大灣區中醫藥高地建設,並推展包括:廣東省中醫院與香港中醫醫院簽署戰略合作協議,大灣區公立中醫醫療機構招聘香港中醫師,香港註冊傳統外用中成藥透過簡化審批程序在內地註冊及銷售等多方面工作。
應急:落實合作框架協議
在應急管理方面,特區政府已於今年6月14日與廣東省政府和澳門特區政府在香港簽署《粵港澳應急管理合作暨大灣區應急救援行動合作框架協議》。
青年:支援港青赴粵創業
青年發展方面,為推動粵港兩地青年聯動發展,及鼓勵香港青年把握大灣區的發展機遇,特區政府繼續推展青年內地實習資助計劃和青年內地交流資助計劃等項目,特區政府亦已在今年4月推出新一輪的粵港澳大灣區青年創業資助計劃和創新創業基地體驗資助計劃,以進一步支援有意在大灣區廣東城市創業的香港青年。
文化:辦灣區文化藝術節
特區政府十分重視推動大灣區城市的文化藝術交流和合作。特區政府將於今年舉辦第四屆粵港澳大灣區文化藝術節。
全運:做好各項籌備工作
明年舉行的第十五屆全國運動會和全國第十二屆殘疾人運動會暨第九屆特殊奧林匹克運動會由粵港澳三地共同承辦,特區政府高度重視相關籌辦工作。特區政府會繼續與粵澳兩地政府保持緊密聯繫,配合國家體育總局的要求,做好各項籌備工作。
(來源:香港文匯報)
