內地6市擴服務業投資准入 外商可在廣州等地投資旅行社
【點新聞報道】據中國政府網消息,7月11日,國務院發布《國務院關於同意在瀋陽等6個城市暫時調整實施有關行政法規和經國務院批准的部門規章規定的批覆》(以下簡稱《批覆》)。
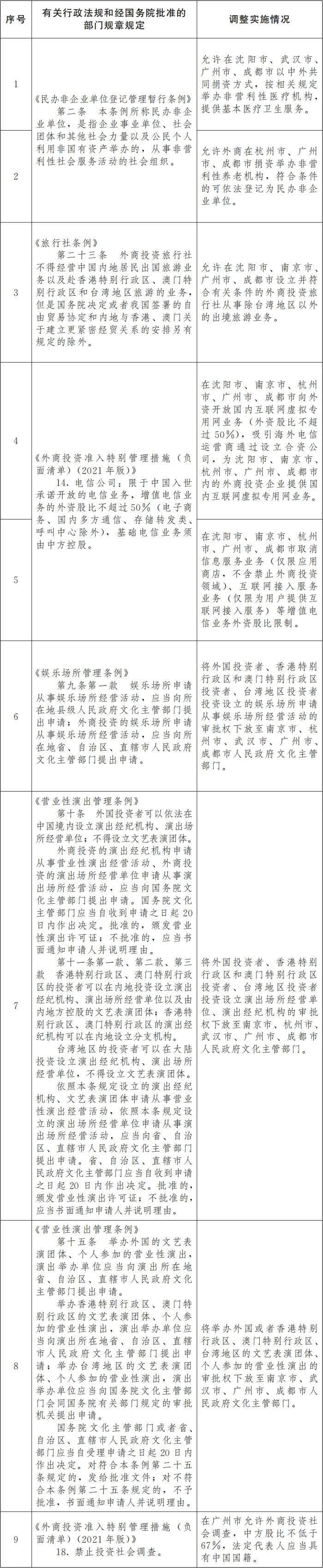
依據《批覆》,國務院同意自即日起,在瀋陽市、南京市、杭州市、武漢市、廣州市、成都市等6個服務業擴大開放綜合試點城市暫時調整實施《民辦非企業單位登記管理暫行條例》、《旅行社條例》、《娛樂場所管理條例》、《營業性演出管理條例》、《外商投資准入特別管理措施(負面清單)(2021年版)》的有關規定。批覆主要有以下六大要點:
(一)非營利性醫療機構和養老機構放開外商准入
允許在瀋陽市、武漢市、廣州市、成都市以中外共同捐資方式,按相關規定舉辦非營利性醫療機構,提供基本醫療衞生服務。
允許外商在杭州市、廣州市、成都市捐資舉辦非營利性養老機構,符合條件的可依法登記為民辦非企業單位。
(二)允許設立外商投資旅行社
允許在瀋陽市、南京市、廣州市、成都市設立並符合有關條件的外商投資旅行社,從事除台灣地區以外的出境旅遊業務。
(三)向外資開放國內互聯網虛擬專用網業務
在瀋陽市、南京市、杭州市、廣州市、成都市向外資開放國內互聯網虛擬專用網業務,但外資股比不超過50%。
(四)在增值電信業務的特定領域取消外資股比限制
在瀋陽市、南京市、杭州市、廣州市、成都市取消信息服務業務(僅限應用商店,不含禁止外商投資領域)、互聯網介入服務業務(僅限為用戶提供互聯網接入服務)等增值電信業務外資股比限制。
(五)文化娛樂領域下放從事娛樂場所經營活動審批權、設立演出經紀機構的審批權等
將外國投資者、香港特別行政區和澳門特別行政區投資者、台灣地區投資者投資設立的兩類機構的審批權下放至南京市、杭州市、武漢市、廣州市、成都市文化主管部門。
具體而言,包括娛樂場所申請從事娛樂場所經營活動的審批權;投資設立演出場所經營單位、演出機構的審批權。
將舉辦外國或者香港特別行政區、澳門特別行政區、台灣地區的文藝表演團體、個人參加的營業性演出的審批權下放至南京市、武漢市、廣州市、成都市。
(六)廣州市允許外商投資社會調查
在廣州市允許外商投資社會調查,中方股比不低於67%,法定代表人應當具有中國國籍。
《批覆》明確,國務院有關部門、相關省市人民政府要根據上述調整,抓緊對本部門、本省市制定的規章和規範性文件作相應調整,統籌發展和安全,建立與服務業擴大開放綜合試點任務相適應的管理制度。
《批覆》提出,商務部要會同有關部門、相關省市人民政府對上述調整實施情況及時組織評估,在相關城市試點任務結束前及時商司法部研提後續工作建議,穩定經營主體預期,保障工作有序銜接。
附:國務院決定在瀋陽等6個城市暫時調整實施的有關行政法規和經國務院批准的部門規章規定目錄
