擋的士被呠爆粗發狂 校巴司機被辭退
【點新聞報道】昨日(25日)社交平台流傳一段影片,指一名的士司機與一名校巴司機疑因響咹問題爭執。事緣一輛接載保良局錦泰小學學生的校巴停在屋苑車路中央,的士司機出車受阻,遂響咹提示,不料校巴司機不忿被「呠」,落車用粗口辱罵對方,又作狀出拳,其間更疑出手施襲,家長在旁勸止無果,最終的士司機報警求助。
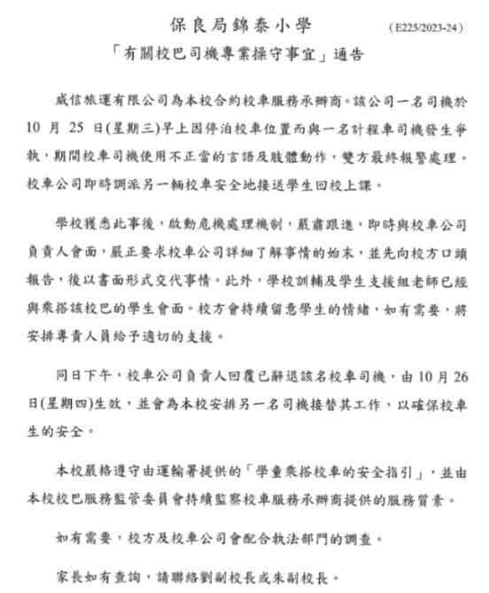
今日(26日)網上流傳保良局錦泰小學一張「有關校巴司機專業操守事宜」的通告,指校方知悉事件後已啟動危機處理機制,嚴肅跟進,並要求校車公司詳加了解事情始末,要先向校方口頭報告,後以書面形式交代事情。而學校訓輔及學生支援組老師已經與乘搭校巴的學生會面,並會持續留意學生的情緒。
通告又指,昨日下午已獲校車公司負責人回覆指已辭退該名校巴司機,並於昨日生效。校車公司亦會為學校安排另一名司機接替工作,以確保學生安全。
有傳媒致電校巴公司,對方證實已解僱涉事司機,但由於事件已報警處理,故不便評論;保良局錦泰小學則未有正面回應。
相關報道:
