中國首次火星探測火星全球影像圖發布 中國標識永久刻印火星大地
點新聞記者從國家航天局獲悉,在2023年「中國航天日」主場活動啟動儀式上,國家航天局和中國科學院聯合發布了中國首次火星探測火星全球影像圖。本次發布的影像圖為彩色,包括按照製圖標準分別製作的火星東西半球正射投影圖、魯賓遜投影圖和墨卡托投影加方位投影圖,空間分辨率為76米,將為開展火星探測工程和火星科學研究提供質量更好的基礎底圖。天問一號任務獲取的包括影像圖在內的一批科學探測數據,將為人類深入認知火星作出中國貢獻。
天問一號任務環繞器中分辨率相機,於2021年11月至2022年7月曆時8個月,實施了284軌次遙感成像,對火星表面實現了全球覆蓋。地面應用系統對獲取的14757幅影像數據進行處理後得到火星全球彩色影像圖。
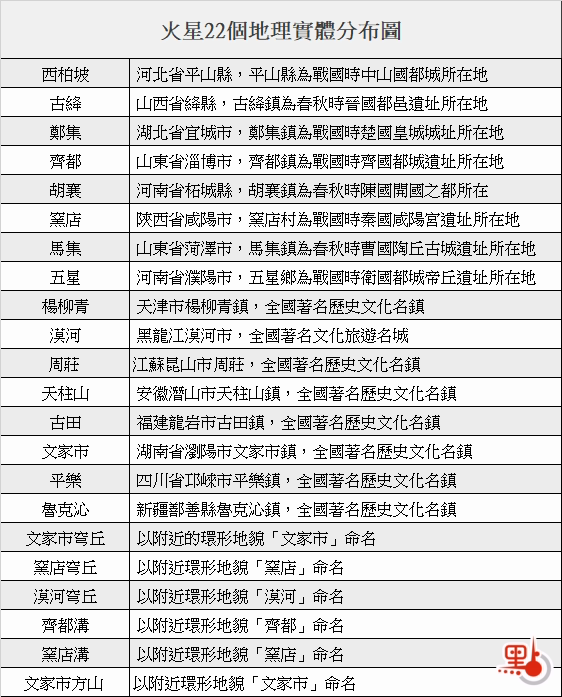
科學研究團隊通過火星高分影像,識別了着陸點附近大量的地理實體,國際天文聯合會根據相關規則,將其中的22個地理實體,以中國人口數小於10萬的歷史文化名村名鎮加以命名。將中國標識永久刻印在火星大地。
據介紹,天問一號探測器於2020年7月23日成功發射,經歷202天的奔火飛行,成功進入環火軌道。2021年5月15日,着陸巡視器降落在目標着陸點, 祝融號火星車開展巡視探測。至2021年8月15日,火星車完成90個火星日的既定探測任務後,繼續實施拓展任務,已累計巡視探測358個火星日,行駛1921米,目前仍處於休眠期;至2022年6月29日,環繞器實現了全球遙感探測,目前已運行超過1000天,狀態良好,繼續在遙感使命軌道開展科學探測,積累原始數據。首次火星探測任務一步實現火星環繞、着陸和巡視探測目標圓滿完成。
目前,任務攜帶的13台載荷累計獲取原始科學數據1800GB,形成了標準數據產品。科學研究團隊通過對一手科學數據的研究,取得了一批原創性科學成果。利用環繞器高分辨率相機獲取的着陸區亞米分辨率地形數據對着陸區分布的凹錐、壁壘撞擊坑、溝槽等典型地貌開展的綜合研究,揭示了上述地貌的形成與水活動之間存在的重要聯繫。通過相機影像獲取的火星車車轍圖像數據研究,獲得了着陸區土壤凝聚力和承載強度等力學參數,揭示了着陸區表面物理特性。通過對火星表面成分探測儀數據研究,發現巡視區近期水活動證據,揭示晚亞馬遜紀(7億年前)火星水圈比傳統認知的更加活躍。通過對火星車雙頻全極化雷達獲得的着陸區地下分層信息研究,發現火表數米厚的風沙塵下約30米和80米存在兩套向上變細的沉積層序,揭示距今30億年以來多期次水活動相關的火星表面改造事件和地質過程。通過對火星車導航地形相機、火星表面成分探測儀和火星氣象測量儀獲取的數據開展綜合分析,發現了巡視區存在距今約7.6億年的鹽水活動和現代水汽循環的證據。上述原創性成果已在《自然》(Nature)、《自然-天文學》(Nature Astronomy)、《自然-地球科學》(Nature Geoscience)、《科學進展》(Science Advances)、《國家科學評論》等國內外權威學術期刊發表。
(點新聞記者劉凝哲 北京報道)
