公民科發放首批「經濟全球化」教材 今年9月將在中六教授
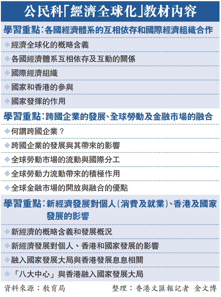
隨着高中公民與社會發展科(公民科)內地考察團即將於4月展開,課程的主題3「互聯互依的當代世界」也將於今年9月新學年在中六級教授。教育局15日就發放其中首批「經濟全球化」課題3份共125頁的教學簡報,詳細且系統地向師生介紹各國經濟體系的互相依存和國際經濟組織合作,以及跨國企業的發展、全球勞動及金融市場的融合等。
相關教材通過國際經濟合作的例子,客觀分析經濟全球化的影響,讓學生認識包括經濟全球化、跨國企業和新經濟的含義,並了解新經濟發展對個人、香港和國家發展的主要影響,以拓寬他們的國際視野,建立全球經濟互聯相依和國際經濟合作的觀念,培養貢獻國家和香港經濟發展的個人及社會責任感。
助認識國際經濟組織合作等
高中公民科三年課程主題1「『一國兩制』下的香港」及主題2「改革開放以來的國家」已在中四五級教授,讓學生循序漸進地認識香港與國家的關係,而主題3的首批教材簡報亦於昨日發放,涵蓋3個學習重點(見表),支援師生教與學,讓學生認識經濟全球化、跨國企業和新經濟的含義以及各國經濟體系互相依存及互動的關係,世界主要的國際經濟組織及其促進國際經濟合作的主要方式,以及了解新經濟發展對個人、香港和國家發展的主要影響,同時拓寬國際視野,建立全球經濟互聯相依和國際經濟合作的觀念,培養慎思明辨的能力、貢獻國家和香港經濟發展的個人及社會責任感。
有關教材首先介紹經濟全球化的概略含義和全球化的歷史進程,及各國經濟體系的互相依存與互動及面對的挑戰,進而引申至世界貿易組織、世界銀行集團及國際貨幣基金組織等國際經濟組織,以及國家和香港在當中的參與。
另一份教材講述了跨國企業的定義和主要特徵,以及在推動全球經濟一體化、推動當地發展、對國家與香港發展的重要性及企業社會責任等方面,講述跨國企業的發展與其帶來的影響,又以現實例子介紹全球勞動市場的流動與國際分工等。
勉學生把握國家發展機遇
第三份教材則聚焦新經濟發展對個人、香港及國家發展的影響,先從新經濟的概略含義和新經濟的發展概況介紹新經濟及其發展,當中包括中國數碼經濟的發展及香港生物科技產業概況;然後闡釋新經濟發展對個人、香港和國家發展的影響,例如怎樣推動香港創新和初創企業的發展以及推動國家經濟高質量發展等,並提到建設「八大中心」和融入國家發展大局與香港發展息息相關,鼓勵學生要把握國家與香港的發展機遇,積極裝備自己以應對未來的挑戰。
(來源:香港文匯報 記者金文博報道)
