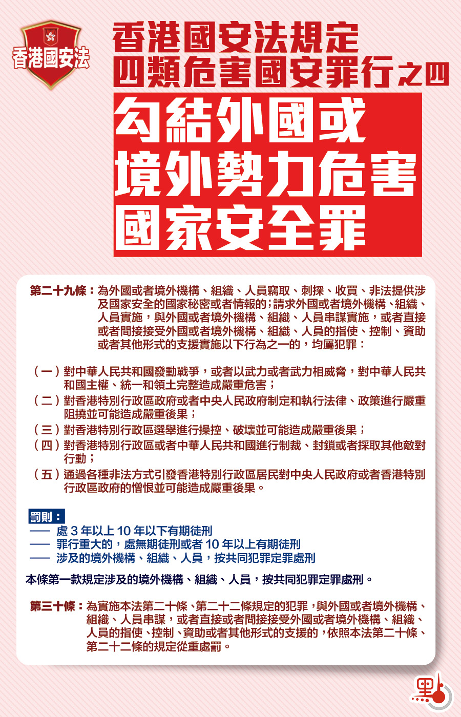
香港國安法規定的四類危害國家安全罪行之四【勾結外國或境外勢力危害國家安全罪】
香港國安法規定的四類危害國家安全的罪行中,涉及了勾結外國或境外勢力危害國家安全罪,是指為外部勢力竊取、刺探、收買、非法提供涉及國家安全的國家秘密或者情報的;請求外部勢力實施,與外部勢力串謀實施,或者直接或者間接接受外部勢力指使、控制、資助或者其他形式的支援實施危害國家安全行為。
若犯此罪將處3年以上10年以下有期徒刑;罪行重大的,處無期徒刑或者10年以上有期徒刑,有關境外機構、組織、人員,按共同犯罪定罪處刑。
每日點新聞
點解香港事
香港國安法規定的四類危害國家安全的罪行中,涉及了勾結外國或境外勢力危害國家安全罪,是指為外部勢力竊取、刺探、收買、非法提供涉及國家安全的國家秘密或者情報的;請求外部勢力實施,與外部勢力串謀實施,或者直接或者間接接受外部勢力指使、控制、資助或者其他形式的支援實施危害國家安全行為。
若犯此罪將處3年以上10年以下有期徒刑;罪行重大的,處無期徒刑或者10年以上有期徒刑,有關境外機構、組織、人員,按共同犯罪定罪處刑。